近几个月,海运相关事故频发,已发生了多起集装箱船上、港口堆存的集装箱起火事故,许多事故还伴随着人员伤亡或货物全损...

北仑海关查获一批伪瞒报出口的烟花爆竹

烟花爆竹属于易燃易爆危险品,国家对烟花爆竹的运输、储存都有严格的规定,以伪报、夹藏的方式违规出口,缺乏相应的安全措施,存在极大的安全隐患。这些藏身普通集装箱里的烟花爆竹在高温下就像一颗“不定时炸弹”,存在巨大安全隐患。
非法出口烟花爆竹行为一旦查获,涉事企业不仅面临经济损失,严重者更将依法承担相应刑事责任,并牵连货代和报关企业。可谓是害人害己之举!
皇岗海关查获无证危险货物锂电池5.1吨
近日,皇岗海关在货运出口渠道查获无《出境危险货物运输包装使用鉴定结果单》的危险货物锂电池741个,重5.1吨。目前,该批货物已按规定作退运处理。
天津海关查获违规出口危险化学品
近日,天津海关将查获的一批违规出口危险化学品移交后续处置。此前,集中审像现场关员对一票申报品名为“镜子”的出口货物进行机检审像时,发现箱内疑似装有未申报的罐体货物。
后经人工查验核实,实货中夹藏有未向海关申报的“汞”货物60桶,总重量2070千克,属于《危险化学品目录》列明的8类危险货物。目前该票货物已移交相关部门做进一步处置。
武汉海关查获危险货物锂电池
南昌海关查获一批违规出口危险货物
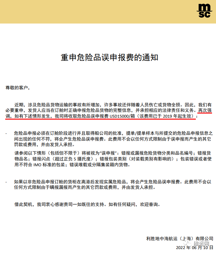
MSC地中海航运重申:危险品误申报罚15000USD/箱
早前各大船公司,都已相继发布公告,将对危险品瞒报者处以重罚。近日MSC也再次发公告重申:危险品瞒报误报收取15000USD/箱!

此前不久,HMM等船公司也已相继发布了公告,重申危险品瞒报误报最高罚30000USD/箱!具体情况详询对应相关船公司。
近年来,海关海事严查,船公司重罚之下,各大港口依旧频频查获危险品瞒报重大案件,已有不少相关责任人被采取刑事强制措施。

据统计,2022年以来,宁波海关查发的相关案件中,已有4起经地方人民法院审理,以“以危险方法危害公共安全罪”定罪量刑,12名被告人被判处有期徒刑。

